3.8

CiteScore

2.4

Impact Factor
  • ISSN 1674-8301
  • CN 32-1810/R
Pei Tan, Mu Xu, Junjie Nie, Jian Qin, Xiangxiang Liu, Huiling Sun, Shukui Wang, Yuqin Pan. LncRNA SNHG16 promotes colorectal cancer proliferation by regulating ABCB1 expression through sponging miR-214-3p[J]. Journal of Biomedical Research, 2022, 36(4): 231-241. DOI: 10.7555/JBR.36.20220049
Citation: Pei Tan, Mu Xu, Junjie Nie, Jian Qin, Xiangxiang Liu, Huiling Sun, Shukui Wang, Yuqin Pan. LncRNA SNHG16 promotes colorectal cancer proliferation by regulating ABCB1 expression through sponging miR-214-3p[J]. Journal of Biomedical Research, 2022, 36(4): 231-241. DOI: 10.7555/JBR.36.20220049

LncRNA SNHG16 promotes colorectal cancer proliferation by regulating ABCB1 expression through sponging miR-214-3p

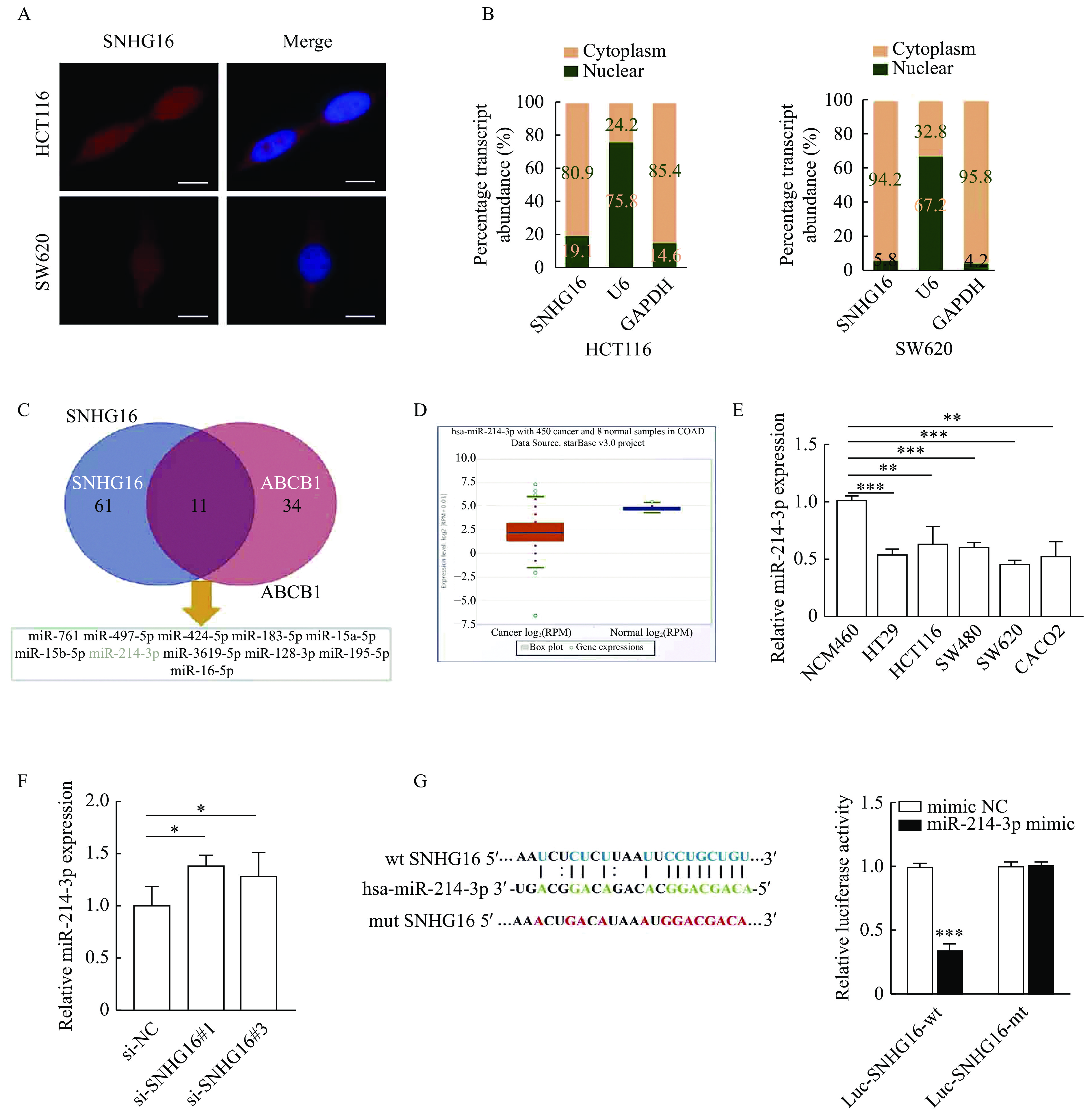
  • Mounting evidence indicates that long non-coding RNAs (lncRNAs) have critical roles in colorectal cancer (CRC) progression, providing many potential diagnostic biomarkers, prognostic biomarkers, and treatment targets. Here, we sought to investigate the role and underlying regulatory mechanism of lncRNA small nucleolar RNA host gene 16 (SNHG16) in CRC. The expressions of SNHG16 in CRC were identified by RNA-sequencing and quantitative reverse transcription PCR. The functions of SNHG16 were explored by a series of in vitro and in vivo assays (colony formation assay, flow cytometry assay, and xenograft model). Bioinformatics analysis, RNA fluorescence in situ hybridization and luciferase reporter assay were used to investigate the regulatory mechanism of effects of SNHG16. SNHG16 was found to be significantly elevated in human CRC tissues and cell lines. Functional studies suggested that SNHG16 promoted CRC cell growth both in vitro and in vivo. Mechanistically, we identified that SNHG16 is expressed predominantly in the cytoplasm. SNHG16 could interact with miR-214-3p and up-regulated its target ABCB1. This study indicated that SNHG16 plays an oncogenic role in CRC, suggesting it could be a novel biomarker and therapeutic target in CRC.
  • loading

Catalog

    /

    DownLoad:  Full-Size Img  PowerPoint
    Return
    Return